Prozessmodell für KMU Handwerkbetriebe

Prozessmodell für KMU Handwerkbetriebe
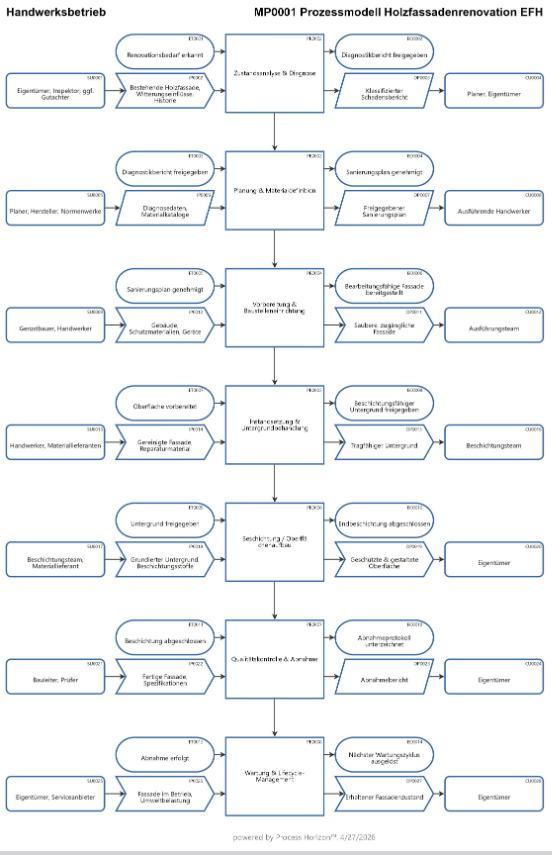
SIPOC Prozessmodell auto generiert durch die ProcessHorizon WebApp

Dieses ereignisgesteuerte Prozessmodell transformiert handwerkliche Ausführung in eine datenbasierte, auditierbare Entscheidungsarchitektur und reduziert damit Unsicherheit, Risiko & Informationsasymmetrie für alle Beteiligten.

  • Eigentümer / Auftraggeber: erhalten Transparenz und Entscheidungssicherheit, da Fortschritt, Qualität und Kosten über klare Prozessindikatoren & Freigabe-Ereignisse objektiv nachvollziehbar sind.
  • Handwerker / Ausführende: nutzen das Modell als operative Leitlinie, die Arbeitsschritte, Qualitätsanforderungen und Übergaben eindeutig definiert und Nacharbeit reduziert.
  • Planer / Architekten: gewinnen eine strukturierte Entwurfs- und Spezifikationsbasis, um Material- & Systementscheidungen belastbar und prüfbar zu machen.
  • Bauleitung / Qualitätssicherung: verwenden es als Audit- und Steuerungsinstrument, um über Control Points und Scores die Einhaltung von Standards durchzusetzen.
  • Versicherer / Finanzierer: erhalten eine risikotransparente Bewertungsgrundlage, da Zustände, Maßnahmen und Qualität objektiv dokumentiert sind.
  • Regulatoren / Normgeber (übertragbar): können daraus standardisierbare Prüf- & Governance-Logiken ableiten.

Prozessmodell Holzfassadenrenovation

1. Zustandsanalyse & Diagnose: Sichtprüfung, Feuchtemessung, Schadensanalyse

2. Planung & Materialdefinition: Systemwahl, Farbkonzept, Zeitplanung

3. Vorbereitung & Baustelleneinrichtung: Gerüstbau, Abdeckung, Reinigung

4. Instandsetzung & Untergrundbehandlung: Schleifen, Austausch, Spachteln, Grundieren

5. Beschichtung / Oberflächenaufbau: Mehrschichtiger Farb-/Lasurauftrag

6. Qualitätskontrolle & Abnahme: Sichtprüfung, Messung, Dokumentation

7. Wartung & Lifecycle-Management: Inspektion, Reinigung, Nachbesserung

Dieses Prozessmodell ist strukturell identisch übertragbar z.B. auf Bauprozesse allgemein und die Industrieinstandhaltung.

Über den folgenden Link können Sie auf dieses Sandbox-SIPOC-Modell in der ProcessHorizon-Web-App zugreifen, es einfach an Ihre Bedürfnisse anpassen (einfaches Customizing) und die automatisch erstellte visuelle All-in-One-SIPOC-Map als PDF exportieren oder ausdrucken bzw. mit Ihren Kollegen teilen: https://app.processhorizon.com/enterprises/i8dWXfGBmsgsTuaqfLVFPagN/frontend