Governance operating model for AgenticAI

Governance operating model for AgenticAI
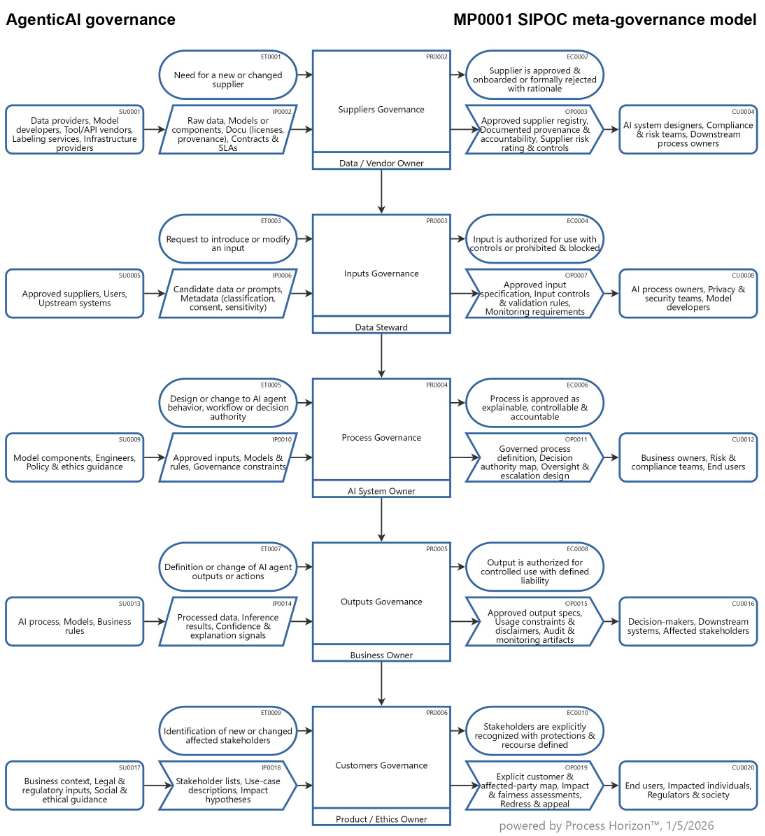
SIPOC map auto generated by the ProcessHorizon web app

This SIPOC meta-governance model is the backbone of the governance operating model, because it defines the minimum complete structure needed for accountability, risk management & value creation across the AI value stream.

1. Suppliers governance model

Governed Object: Data sources, model providers, tools, APIs, labeling services, infrastructure vendors, human contributors.

Accountable Owner: Supplier Owner / Data Owner / Vendor Manager

Value Created for Stakeholders

  • Trustworthy & traceable data & capabilities
  • Predictable quality & reliability
  • Legal & ethical sourcing assurance

Key Risks

  • Unknown or unlawful data provenance
  • Embedded bias or quality defects
  • Third-party liability
  • Vendor lock-in or hidden dependencies

Governance & Compliance Controls

  • Supplier SIPOC (supplier-of-suppliers mapping)
  • Provenance & lineage documentation
  • Bias & quality assessments at intake
  • Contractual accountability clauses
  • Regulatory sourcing checks (lawful basis, licensing)

Rule: No supplier is allowed without an accountable owner & traceable lineage.

2. Inputs governance model

Governed Object: Training data, inference data, prompts, context windows, configuration parameters, user signals.

Accountable Owner: Data Steward / Privacy Owner

Value Created for Stakeholders

  • Predictable AI behavior
  • Reproducible & explainable outcomes
  • Privacy-respecting data usage
  • Reduced misuse & abuse risk

Key Risks

  • Unauthorized or sensitive data ingestion
  • Prompt injection or manipulation
  • Data drift & quality degradation
  • Non-compliant data use

Governance & Compliance Controls

  • Input allowlists & denylists
  • Data classification & labeling
  • Consent & lawful-basis validation
  • Input quality thresholds & monitoring
  • Secure input handling & logging

Rule: If an input is not explicitly governed, it is implicitly prohibited.

3. Process governance model

Governed Object: Decision logic, model inference, orchestration, human-in-the-loop steps, escalation paths, retraining triggers.

Accountable Owner: AI System Owner / Process Owner

Value Created for Stakeholders

  • Explainable & controllable decision-making
  • Safe automation with clear human oversight
  • Operational consistency
  • Reduced systemic risk

Key Risks

  • Black-box decisions
  • Automation bias
  • Over-delegation of authority
  • Unclear responsibility during failures

Governance & Compliance Controls

  • High-level process narratives (non-technical)
  • AI vs human decision boundary definition
  • Mandatory human review points
  • Exception handling & kill-switches
  • Process performance & behavior monitoring

Rule: If a process cannot be explained at SIPOC level, it cannot be trusted or governed.

4. Outputs governance model

Governed Object: Predictions, recommendations, classifications, actions, content, decisions, alerts.

Accountable Owner: Business Owner / Risk Owner

Value Created for Stakeholders

  • Actionable, reliable outcomes
  • Clear understanding of AI authority
  • Reduced misuse downstream
  • Measurable business & social value

Key Risks

  • Misinterpretation of outputs as final decisions
  • Over-reliance on AI
  • Harmful or biased outcomes
  • Downstream amplification of errors

Governance & Compliance Controls

  • Output type classification (advice vs decision)
  • Confidence, uncertainty or explanation requirements
  • Usage restrictions & disclaimers
  • Output validation & monitoring
  • Audit logging & traceability

Rule: Outputs define liability. Governance must be strongest where impact is highest.

5. Customers governance model

Governed Object: End users, impacted individuals, internal consumers, regulators, society at large.

Accountable Owner: Product Owner / Ethics Owner

Value Created for Stakeholders

  • Fair, transparent & understandable AI
  • Trust & confidence in outcomes
  • Meaningful recourse & redress
  • Alignment with societal values

Key Risks

  • Hidden or ignored impacted parties
  • Discriminatory or unfair outcomes
  • Loss of trust & legitimacy
  • Regulatory penalties

Governance & Compliance Controls

  • Explicit customer & affected-party mapping
  • Fairness & impact assessments
  • Transparency & disclosure mechanisms
  • Appeals & redress processes
  • Continuous feedback loops

Rule: If an affected stakeholder is unnamed, their risk is unmanaged.

SIPOC is the smallest complete system for governing AI and this meta-governance model ensures nothing escapes accountability.

Using the following link you can access this sandbox SIPOC model in the ProcessHorizon web app and adapt it to your needs (easy customizing) and export or print the automagically created visual AllinOne SIPOC map as a PDF document or share it with your peers: https://app.processhorizon.com/enterprises/j7T373spGsvNt2YmDZZhVJSC/frontend