Lifecycle Processcopicity for Agentic AI: Governing Autonomy through Event-driven Architecture

Lifecycle Processcopicity for Agentic AI: Governing Autonomy through Event-driven Architecture
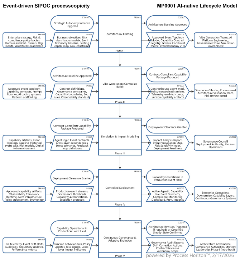
SIPOC map auto generated by the ProcessHorizon web app

Event-driven, multi-layered SIPOC with high processcopicity provides the structural backbone for agentic enterprises.

Vibe coding accelerates creation. Vibe deployment introduces governance risk.

Process architecture is what separates scalable autonomy from uncontrolled emergence.

1. Why Lifecycle matters in an AI-native context

In traditional software delivery, lifecycle governance focused on: Requirements → Build → Test → Deploy → Maintain

In vibe-driven AI systems, lifecycle complexity increases because:

  • Code is generated dynamically
  • Agents modify behavior via prompts
  • Event contracts evolve
  • Capabilities recombine autonomously
  • Execution is distributed

Governance risk shifts from static artifacts to dynamic behavior.

This makes lifecycle architecture critical.

2. Event-Driven SIPOC as Lifecycle Anchor

In a processcopic, event-driven SIPOC architecture, governance is embedded at each layer:

Macro (Enterprise Event Field)

  • Event taxonomy definition
  • Policy domain mapping
  • Risk classification
  • Regulatory boundary encoding

Meso (Capability SIPOCs)

  • Input/output contract validation
  • Event emission rules
  • State transition constraints
  • Traceability requirements

Micro (Agent Execution)

  • Model governance
  • Prompt control
  • Capability authorization
  • Observability instrumentation

Lifecycle governance becomes event-contract governance.

3. AI-Native Lifecycle Model

A governance-aligned lifecycle for vibe deployment includes:

3.1 Architectural Framing

  • Define event topology
  • Define capability boundaries
  • Encode governance constraints

For specific governance clarity, the "points" architecture can be defined at the subprocess layer: autonomy operates through datapoints; governance operates through viewpoints & control points; lifecycle coherence is maintained through event contracts.

3.2 Vibe Generation

  • Generate code or agent logic
  • Bind to explicit event contracts
  • Enforce interface compliance

3.3 Simulation & Impact Modeling

  • Run event propagation tests
  • Validate cross-layer coupling
  • Stress-test feedback loops

3.4 Controlled Deployment

  • Deploy within policy envelopes
  • Monitor event emissions
  • Enforce observability baselines

3.5 Continuous Governance

  • Detect contract drift
  • Audit capability behavior
  • Reconcile agent decisions with policy
  • Adjust constraints, not just code

Without lifecycle control, vibe deployment becomes uncontrolled systemic mutation.

4. Governance Risks without Process Architecture

If vibe coding operates without processcopic structure:

  • Event drift occurs
  • Hidden cross-domain coupling emerges
  • Autonomous loops amplify risk
  • Accountability becomes opaque
  • Compliance becomes reactive

The issue is not code quality, it is event topology integrity.

5. Why Process Design still matters

Process design now defines stable event contracts, capability boundaries, policy domains, feedback loop containment, and systemic invariants for system stability.

In AI-native enterprises, architecture governs behavior, code merely implements it, and vibe coding increases speed while lifecycle governance preserves legitimacy, safety, and coherence.

Event-driven, processcopic SIPOC provides structural continuity, cross-layer visibility. governance anchoring, and safe autonomy scaling.

Vibe deployment without lifecycle architecture creates velocity without direction.

AI-native enterprises require both generative speed and structural discipline.

Process design is thus no longer operational overhead.
It is systemic risk management for autonomous systems.

Using the following link you can access this sandbox SIPOC model in the ProcessHorizon web app and adapt it to your needs (easy customizing) and export or print the automagically created visual AllinOne SIPOC map as a PDF document or share it with your peers: https://app.processhorizon.com/enterprises/UUFNPioByCxfRRWrnXVUZKZ9/frontend