Air traffic control service quality

Air traffic control service quality
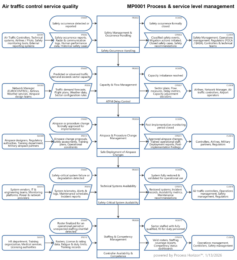
SIPOC map auto generated by the ProcessHorizon web app

SLAs exist where failure has real business impact as e.g. revenue loss, regulatory penalties, customer churn or safety risk. Processes with Service Level Agreements (SLAs) are by definition mission-critical and automating these yields disproportionate value.

1. Safety Management & Occurrence Handling
Ensure rapid identification, risk assessment, mitigation and closure of safety occurrences to prevent accidents and systemic safety degradation.

AI agent focus: Detection, triage, root-cause suggestion, overdue action monitoring

2. Capacity & Flow Management
Maintain safe and efficient airspace capacity by predicting demand, balancing workload and minimizing delays.

AI agent focus: Traffic prediction, sector load optimization, early overload detection

3. Airspace & Procedure Change Management
Introduce airspace or procedural changes safely, predictably and without disrupting operations.

AI agent focus: Impact simulation, training gap detection, post-change risk monitoring

4. Technical Systems Availability
Ensure continuous availability of safety-critical ATC systems and rapid recovery from failures.

AI agent focus: Anomaly detection, fault correlation, predictive maintenance

5. Staffing & Competency Management
Ensure sufficient, qualified and fit-for-duty controllers are available for all planned operations.

AI agent focus: Predictive rostering, fatigue risk analysis, license expiry monitoring

6. Incident & Crisis Management
Detect, escalate and coordinate response to major operational disruptions rapidly and effectively.

AI agent focus: Early crisis detection, automated notifications, coordination tracking

7. Regulatory & SES Performance Compliance
Ensure full, timely and accurate compliance with SES performance and regulatory reporting obligations.

AI agent focus: Data validation, compliance monitoring, early deviation alerts

8. Continuous Improvement & Learning
Transform operational experience into systemic improvements that reduce repeat risks and inefficiencies.

AI agent focus: Pattern mining, recommendation generation, effectiveness tracking

This SIPOC map translates safety-critical SLAs for air traffic control into well-bounded, automatable processes where AI agents can act as monitors, predictors, coordinators and decision-support systems under human governance.

Using the following link you can access this sandbox SIPOC model in the ProcessHorizon web app and adapt it to your needs (easy customizing) and export or print the automagically created visual AllinOne SIPOC map as a PDF document or share it with your peers: https://app.processhorizon.com/enterprises/yurCbEefPrLVaibjBMyKXPC6/frontend