Dynamic Agentic Systems Governance

Dynamic Agentic Systems Governance
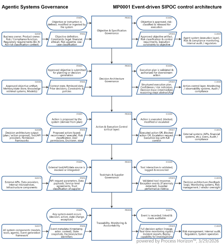
SIPOC map auto generated by the ProcessHorizon web app

Event-driven SIPOC mapping will provide a dynamic control map for Agentic Systems interaction risks over time.

1. Objective & Specification Governance

  • Formalization of objective into structured specification
  • Versioning & audit registration
  • Risk tagging (conduct risk, compliance risk, operational risk)
  • Constraint binding (hard limits, prohibited actions)
  • Ambiguity reduction (disallowed interpretations)
  • Approval workflow (segregation of duties)

2. Decision Architecture Governance

  • Plan generation (multi-step reasoning)
  • Decomposition into sub-tasks
  • Constraint validation against policy
  • Recursion / iteration limits enforcement
  • Consistency checks (objective vs plan alignment)
  • Risk scoring of decision path
  • Validation checkpoint before execution

3. Action & Execution Control

  • Action classification (informational vs. executable)
  • Policy enforcement (allowed / restricted / prohibited)
  • Risk-based gating:
    • low risk to auto execute
    • medium risk to human-in-the-loop
    • high risk to mandatory approval
  • Tool permission validation
  • Simulation / dry-run (if applicable)
  • Execution or escalation decision

4. Toolchain & Supplier Governance

  • Supplier authentication & authorization
  • Trust validation (certification level, risk tier)
  • Input/output validation (schema, anomalies)
  • Failure mode handling (timeouts, inconsistencies)
  • Redundancy / fallback invocation
  • Logging & traceability of interaction

5. Traceability, Monitoring & Accountability

  • Event logging (standardized taxonomy)
  • Linking events into decision graph
  • State versioning
  • Anomaly detection (behavioral drift, policy breaches)
  • Incident triggering & escalation Audit trail generation

AI governance must evolve from model-centric validation to system-level control of decision-action event chains. This requires explicit governance of objectives, decision architectures, execution permissions, tool dependencies & full traceability of system behavior over time.

Event-driven SIPOC provides the structural basis to operationalize these controls in alignment with ISO/IEC 42001 and the EU AI Act.

Using the following link you can access this sandbox SIPOC model in the ProcessHorizon web app and adapt it to your needs (easy customizing) and export or print the automagically created visual AllinOne SIPOC map as a PDF document or share it with your peers: https://app.processhorizon.com/enterprises/eK8nPaAogMqsHPKrMW47Tfkk/frontend