The Interactive SIPOC+ Process Modeler

Prozessmodell für KMU Handwerksbetriebe

Prozessmodell für KMU Handwerksbetriebe

Dieses ereignisgesteuerte Prozessmodell transformiert handwerkliche Ausführung in eine datenbasierte, auditierbare Entscheidungsarchitektur und reduziert damit Unsicherheit, Risiko & Informationsasymmetrie für alle Beteiligten. * Eigentümer / Auftraggeber: erhalten Transparenz und Entscheidungssicherheit, da Fortschritt, Qualität und Kosten über klare Prozessindikatoren & Freigabe-Ereignisse objektiv nachvollziehbar sind. * Handwerker / Ausführende: nutzen das Modell als operative Leitlinie,
1 min read
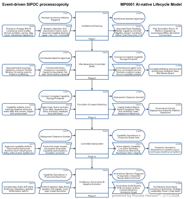
Lifecycle Processcopicity for Agentic AI: Governing Autonomy through Event-driven Architecture

Lifecycle Processcopicity for Agentic AI: Governing Autonomy through Event-driven Architecture

Event-driven, multi-layered SIPOC with high processcopicity provides the structural backbone for agentic enterprises. Vibe coding accelerates creation. Vibe deployment introduces governance risk. Process architecture is what separates scalable autonomy from uncontrolled emergence. 1. Why Lifecycle matters in an AI-native context In traditional software delivery, lifecycle governance focused on: Requirements → Build
2 min read