Temperature-based Birth Control Prediction Process

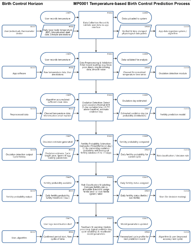
A SIPOC (Supplier>Input>Process>Output>Customer) process map provides an end-to-end process view, perfect for understanding how data and logic flow through a birth control prediction algorithm p(pregnancy/temperature) such as Natural Cycles or any other temperature-based fertility awareness model.
A Quality Metrics Matrix (QMM) with its critical quality attributes (CQAs) or a Process Capability Map with its quantifiable performance metrics (KPIs) complements the SIPOC by connecting process phases.
P1 Data Collection Maintain reliable, high-frequency input data to ensure stable ovulation detection sensitivity across users.
P2 Data Preprocessing & Validation Ensure high-quality temperature series with minimal loss of information & negligible delay for prediction updates.
P3 Ovulation Detection Provide timely & accurate ovulation detection that enables precise fertility window prediction with controlled uncertainty.
P4 Fertility Probability Estimation Deliver well-calibrated fertility risk estimates that reflect individual biological variability while minimizing prediction noise.
P5 Risk Classification & Labeling Ensure balance between safety & usability, maintaining low false negatives while optimizing green-day availability.
P6 Feedback & Model Learning Continuously improve accuracy & user experience while maintaining regulatory performance bounds across diverse users.
Using the following link you can access this sandbox SIPOC model in the ProcessHorizon web app and adapt it to your needs (easy customizing) and export or print the automagically created visual AllinOne SIPOC map as a PDF document or share it with your peers: https://app.processhorizon.com/enterprises/JzQdcFPtSoX9VLLKV9VrKyaD/frontend